Acoola писал(а):
У меня вопрос по прошивкам PICов созрел (сам процесс с подключением программатора).
Как я понял, есть такие варианты:
1) сделать разъем на плате для внутрисхемного программирования (там вроде 5 ножек надо отдельно вывести в коннектор)
2) выпаять микроконтроллер и прошить выпаянный (например, как здесь
viewtopic.php?f=5&t=4093&start=310#p45246)
3) Можно использовать панельку - распаять проводами на макетной плате и при программировании просто прижимать к контактам микроконтроллера на плате (это вообще реально?)
Каким вариантом пользуетесь? Первый кто-то делал?
Если с Али заказывать программатор - какой лучше взять - Pic2 или Pic3?
Pacifist писал(а):
если в селекторе продукции Микрочипа задать такие параметры как 8 ножек, наличие ШИМ, наличие ЮАРТ - то к своему удивлению получим всего три контроллера (PIC12F1840, PIC12F1572, PIC12F1822).
И среди них для меня PIC12F1822 имеет одно неоспоримое преимущество - он есть в магазине!

Значит ли это, что можно поставить любой из этих 3-х микроконтроллеров не меняя прошивку?
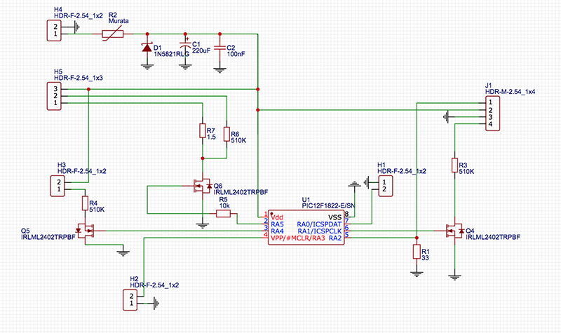
1) Этот вариант рассово верный. Хотя если посмотреть внимательно на схему, то окажется что не обязательно делать целый разьём. Достаточно организовать дополнительный пин к выводу 6 контроллера. Остальные необходимые для программирования (1,4,7,8) уже выходят наружу платы и к ним можно прицепиться например "крокодилами".
2) Проще подпаяться проводами к контроллеру чем выпаивать/запаивать
3) панельки есть готовые, стоят копейки. Это вариант для тех, кто собирается поставить производство на поток

Программатор без разницы какой. Мне удобнее ПикКит2
Насчёт контроллеров - надо проверять. Если памяти хватает то с высокой вероятностью прошивка должна заработать.