www.open-tager.ru

открытый лазертаг форум
Текущее время: 31 окт 2025, 22:17

Часовой пояс: UTC + 3 часа [ Летнее время ]


Реклама

Правила форума


В разделе запрещены - обсуждение оборудования не поддерживающего открытых протоколов, реклама и ссылки на готовые продукты лазертага, обсуждение политики производителей и самих производителей. Виден всем.



Начать новую тему Ответить на тему  [ Сообщений: 5319 ]  На страницу Пред.  1 ... 460, 461, 462, 463, 464, 465, 466 ... 532  След.
Автор Сообщение
 Заголовок сообщения: Re: LTAscetik
СообщениеДобавлено: 30 сен 2016, 16:16 
Не в сети
Старожил

Зарегистрирован: 02 фев 2012, 17:24
Сообщений: 820
Откуда: Украина,Киев
Изображение
Как то так получилось.....


Вернуться наверх
 Профиль  
 
 Заголовок сообщения: Re: LTAscetik
СообщениеДобавлено: 08 окт 2016, 09:18 
Не в сети
Местный
Аватар пользователя

Зарегистрирован: 06 фев 2012, 01:30
Сообщений: 420
Откуда: Мордор
Pingvin писал(а):
Если кратко
сначала нужно узнать mac-адрес бт модуля, который установлен в таге. Сделать это несложно, можно средствами Виндs, мне же с телефона удобней через поиск гарнитуры - он все доступные в округе блютус выдает и показывает их mac-адрес.
Далее - переводим модуль в режим приёма команд и включаем.
запускаем TeraTerm
настраиваем порт на скорость 38400
Включаем локальное эхо и признак конца строки CR+LF
Проверим связь - набираем в терминале at и нажимаем Ентер, в ответ должно прилететь OK
Если тишина - ищем, что не так подключили и проверяем настройки порта.
Теперь нужно выполнить следующие AT команды
AT+NAME - задает имя в сети нашего модуля, например - зададим имя Bandana_01
набираем
AT+NAME = Bandana_01
не забудем нажать Ентер, в ответ должно прилететь OK
AT+BIND - задает mac адрес бт устройства для "спаривания", то есть, когда модуль будет выступать в роли Мастера, он будет пытаться подключиться именно к этому устройству (если зададим AT+CMODE=0, но об этом дальше).
Мак адрес задается как то хитро, без двоиточий но с запятыми. Не удивлюсь, если у Вас сразу не получится...
Примеры есть в даташите
AT+BIND=1234,56,abcdef
то есть в Винде такой mac-адрес будет отображен так
12:34:56:ab:cd:ef
Мы же пишем сюда мак адрес нашего тага
AT+UART - команда для настроек UART в режиме передачи данных.
Могу ошибаться, но вроде там по умолчанию все как надо настроено, но на всякий случай можно задать
AT+UART=9600,1,2,
AT+PSWD - задает pin-код, по умолчанию его значение 1234, если Вы не планируете настраивать модуль в таге, тогда не меняйте его.
Если же паранойя не дает покоя, можете поменять, но тогда и в таге нужно будет такой же pin-код задать, иначе коннекта не будет.
AT+PSWD = 8888
AT+ROLE - задает режим работы модуля - Мастер или Слейв.
Повязка у нас Мастер, поэтому
AT+ROLE=1
AT+CMODE - важная команда, определяет, что будет делать модуль в режиме Мастера. Нам нужно, стобы он цеплялся по конкретному mac-адресу (нашего тага), поэтому
AT+CMODE=0
И как бы всё...
Выключаем, переводим модуль в режим приема данных и пробуем.
Более подробно о командах читайте в даташите.
Поправьте, если где приврал...

https://www.youtube.com/watch?v=OKqPU76Skjw


Настройка Bluetoots модуля HC-05
Кто сталкивался! Проверьте пожалуйста правильность написание команд для повязки и тага.

//Повязка//
1. AT+NAME=Bondana_01
2. AT+BIND= 2016,01,261884 ( адрес тага )
3. AT+ROLE=1
4. AT+UART=9600,1,2
5. AT+PSWD=1234
6. AT+CMOD=0

//Таг//
1. AT+NAME=Tager_01
2. AT+BIND= 0,0,0
3. AT+ROLE=0
4. AT+UART=9600,1,2
5. AT+PSWD=1234
6. AT+CMOD=2


Последний раз редактировалось DiBor 08 окт 2016, 20:16, всего редактировалось 1 раз.

Вернуться наверх
 Профиль  
 
 Заголовок сообщения: Re: LTAscetik
СообщениеДобавлено: 08 окт 2016, 11:33 
Не в сети
Аксакал форума
Аватар пользователя

Зарегистрирован: 12 авг 2011, 16:55
Сообщений: 7514
Откуда: Барнаул, Алтайский край (не путать с республикой Алтай) :-)
Когда модуль в режиме SLAVE (AT+ROLE=0) режим AT+CMOD не важен.
Хотя 2 - это, кажется - обратная петля.
На первый взгляд все правильно, разве что по мак-адресу не уверен, надо пробовать, верно ли он представлен с этими запятыми.

_________________
Ваше оружие становиться значительно эффективней, если его снять с предохранителя!


Вернуться наверх
 Профиль  
 
 Заголовок сообщения: Re: LTAscetik
СообщениеДобавлено: 08 окт 2016, 20:41 
Не в сети
Местный
Аватар пользователя

Зарегистрирован: 06 фев 2012, 01:30
Сообщений: 420
Откуда: Мордор
Модули ВТ я запрограммировал, они друг с другом связываются, значит адрес модуля нормально залил. Так же с планшетом и ПК цепляются, но данные настроек с платы на ПК и планшет по ВТ не идут, пишет превышен порог ожидания, хотя я повторюсь сопряжение происходит. При этом по UART по проводам я с платой общаюсь через комп нормально, то есть могу изменять кол-во патронов, урон, и т д. В свези с этим хотел узнать как подключить ВТ модуль на прямую с питанием 3.3В.

Нарисуйте пожалуйста как модуль с платой подсоединен навесным монтажом?
Хочу на прямую подцепить, что бы исключить ошибки монтажа моей платы шильда ВТ.

Хотя может моя проблема на программном уровне?

Да кстати, таг повязку по ВТ видит, потому как после сопряжения когда плата тага находится уже в игре, при отсоединении питания от повязки загорается ( проверьте повязку).

Хотел еще узнать, почему RX и TX модуля НС-05 напрямую нельзя подключить на Шильде к АТМеге32, а через диод и транзисторный усилитель?


Вернуться наверх
 Профиль  
 
 Заголовок сообщения: Re: LTAscetik
СообщениеДобавлено: 09 окт 2016, 16:27 
Не в сети
Аксакал форума
Аватар пользователя

Зарегистрирован: 12 авг 2011, 16:55
Сообщений: 7514
Откуда: Барнаул, Алтайский край (не путать с республикой Алтай) :-)
Настраивать можно только ТАГ, так как он в режиме SLAVE.
При этом повязка должна быть выключена, чтобы не устанавливалось соединения между тагом и повязкой.
Опишите процедуру - как Вы подключаетесь к тагу с компьютера?
Как узнаете, какой COM-порт нужно использовать для соединения?

Питание блютус модуля - 3,3В, питание контроллера в таге - 5В.
Поэтому нужно согласование.
И ещё - не забыли резистор 10 кОм припаять между "землёй" и входом RX модуля?


Вложения:
bt_modul_and_ascet.jpeg
bt_modul_and_ascet.jpeg [ 229.43 KiB | Просмотров: 9404 ]

_________________
Ваше оружие становиться значительно эффективней, если его снять с предохранителя!
Вернуться наверх
 Профиль  
 
 Заголовок сообщения: Re: LTAscetik
СообщениеДобавлено: 10 окт 2016, 01:48 
Не в сети
Местный
Аватар пользователя

Зарегистрирован: 06 фев 2012, 01:30
Сообщений: 420
Откуда: Мордор
Pingvin писал(а):
Опишите процедуру - как Вы подключаетесь к тагу с компьютера?
Как узнаете, какой COM-порт нужно использовать для соединения?

Питание блютус модуля - 3,3В, питание контроллера в таге - 5В.
Поэтому нужно согласование.
И ещё - не забыли резистор 10 кОм припаять между "землёй" и входом RX модуля?


Подключаю через USB UART https://ru.aliexpress.com/item/CH340G-5 ... a7fd4f2448

Программа сама автоматически порт находит при подключении USB UART.

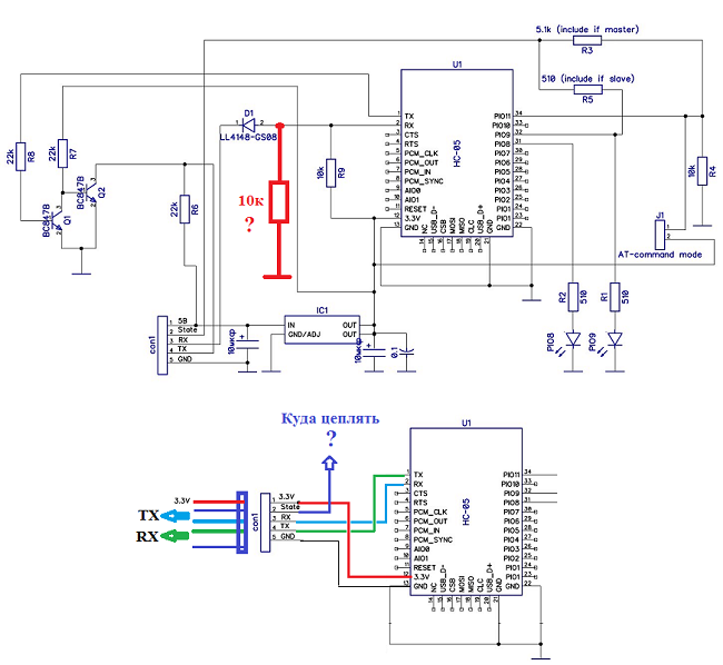
На счет резистора, и платы BT вот схема подправьте, буду признателен.


Вложения:
Ascet_3_1_bluetooth_modul_scheme.png
Ascet_3_1_bluetooth_modul_scheme.png [ 135.47 KiB | Просмотров: 9390 ]
Вернуться наверх
 Профиль  
 
 Заголовок сообщения: Re: LTAscetik
СообщениеДобавлено: 10 окт 2016, 05:41 
Не в сети
Аксакал форума
Аватар пользователя

Зарегистрирован: 12 авг 2011, 16:55
Сообщений: 7514
Откуда: Барнаул, Алтайский край (не путать с республикой Алтай) :-)
На схеме резистор R9 нарисован, но на шилдике в реальности его нет.
Так что Вы все правильно нарисовали.
Навесным монтажом...
Про USB - не понял, вроде у Вас все работало?
Можно же таг теперь по блютусу настраивать.

Или речь о настройке модуля?
Если модуль настраивать - на 32 ножку модуля (State) нужно подать напряжение питания, чтобы модуль перевести в режим АТ-команд.
Перемычка J1 на схеме как бы намекает...
State - это 32 ножка модуля - PIO9
На бандане Stаte так же на 32 ножку нужно посадить.
В схеме я подразумевал, что в прошивке банданы буду переводить модуль в режим АТ-команд, поэтому заложил ещё R3.
Но в прошивке это не реализовано, так что R3 не нужен ни в таге, ни в бандане.

_________________
Ваше оружие становиться значительно эффективней, если его снять с предохранителя!


Вернуться наверх
 Профиль  
 
 Заголовок сообщения: Re: LTAscetik
СообщениеДобавлено: 10 окт 2016, 15:52 
Не в сети
Старожил

Зарегистрирован: 02 фев 2012, 17:24
Сообщений: 820
Откуда: Украина,Киев
а как сделать чтобы аскет включался только от пульта ?


Вернуться наверх
 Профиль  
 
 Заголовок сообщения: Re: LTAscetik
СообщениеДобавлено: 10 окт 2016, 16:09 
Не в сети
Аксакал форума
Аватар пользователя

Зарегистрирован: 12 авг 2011, 16:55
Сообщений: 7514
Откуда: Барнаул, Алтайский край (не путать с республикой Алтай) :-)
maksim писал(а):
а как сделать чтобы аскет включался только от пульта ?

Прошивку править.
Может у кого то и такой вариант есть.

_________________
Ваше оружие становиться значительно эффективней, если его снять с предохранителя!


Вернуться наверх
 Профиль  
 
 Заголовок сообщения: Re: LTAscetik
СообщениеДобавлено: 10 окт 2016, 16:11 
Не в сети
Аксакал форума
Аватар пользователя

Зарегистрирован: 12 авг 2011, 16:55
Сообщений: 7514
Откуда: Барнаул, Алтайский край (не путать с республикой Алтай) :-)
DiBor писал(а):
Pingvin писал(а):
Опишите процедуру - как Вы подключаетесь к тагу с компьютера?
Как узнаете, какой COM-порт нужно использовать для соединения?

Питание блютус модуля - 3,3В, питание контроллера в таге - 5В.
Поэтому нужно согласование.
И ещё - не забыли резистор 10 кОм припаять между "землёй" и входом RX модуля?


Подключаю через USB UART https://ru.aliexpress.com/item/CH340G-5 ... a7fd4f2448

Программа сама автоматически порт находит при подключении USB UART.

На счет резистора, и платы BT вот схема подправьте, буду признателен.


Что то я не могу понять - чего хотим?
Нижняя схема - это что? Для чего?

Все правильно на схеме - резистор, обозначенный красным цветом вешается навесным монтажем как на фотке выше.

_________________
Ваше оружие становиться значительно эффективней, если его снять с предохранителя!


Вернуться наверх
 Профиль  
 
Показать сообщения за:  Сортировать по:  
Начать новую тему Ответить на тему  [ Сообщений: 5319 ]  На страницу Пред.  1 ... 460, 461, 462, 463, 464, 465, 466 ... 532  След.

Часовой пояс: UTC + 3 часа [ Летнее время ]


Кто сейчас на форуме

Сейчас этот форум просматривают: нет зарегистрированных пользователей и гости: 32


Вы не можете начинать темы
Вы не можете отвечать на сообщения
Вы не можете редактировать свои сообщения
Вы не можете удалять свои сообщения
Вы не можете добавлять вложения

Найти:
Перейти:  
cron
Powered by phpBB® Forum Software © phpBB Group
Русская поддержка phpBB