www.open-tager.ru

открытый лазертаг форум
Текущее время: 05 ноя 2025, 03:30

Часовой пояс: UTC + 3 часа [ Летнее время ]


Реклама

Правила форума


В разделе запрещены - обсуждение оборудования не поддерживающего открытых протоколов, реклама и ссылки на готовые продукты лазертага, обсуждение политики производителей и самих производителей. Виден всем.



Начать новую тему Ответить на тему  [ Сообщений: 1089 ]  На страницу Пред.  1 ... 36, 37, 38, 39, 40, 41, 42 ... 109  След.
Автор Сообщение
 Заголовок сообщения: Re: LTArmada
СообщениеДобавлено: 02 июн 2015, 11:00 
Не в сети
Аксакал форума
Аватар пользователя

Зарегистрирован: 12 авг 2011, 16:55
Сообщений: 7514
Откуда: Барнаул, Алтайский край (не путать с республикой Алтай) :-)
LTagKirov писал(а):
Pingvin писал(а):
Конечно - пока наши ARMы самые крупные в мире, и цена...

Прошлой осенью 400р за чип хотели по запросу, а какую цену сейчас предлагают ?

Да ту же.
А чего про новый вариант печатки ничего не скажете?

_________________
Ваше оружие становиться значительно эффективней, если его снять с предохранителя!


Вернуться наверх
 Профиль  
 
 Заголовок сообщения: Re: LTArmada
СообщениеДобавлено: 02 июн 2015, 11:02 
Не в сети
Аксакал форума
Аватар пользователя

Зарегистрирован: 12 авг 2011, 16:55
Сообщений: 7514
Откуда: Барнаул, Алтайский край (не путать с республикой Алтай) :-)
Дошли руки до тестирования системы IR передачи.
Поставил прка резистор 3,3 Ом.
Подал половину мощности = 2В напруги.
600 мА теоретически должно течь.
Вроде все работает, очередями не пробовал.
Сейчас второй резистор запаяю, ток подниму до 1-1,2А
Хотя планирую использовать узконаправленные, урезав ток - благо это теперь легко сделать, как никогда раньше. ;) :)
Тем боле LW на Библии клянётся в их безопасности. :lol:
Но тестить буду "в условиях, приближенным к боевым". :)

P.S. Да вроде пашет все. Отраженный сигнал ловит. Хотелось бы инструментально померить ток, а нечем. :? Бум полагаться на расчеты. Надо ужо куда то интегрировать, да полевые проводить.

_________________
Ваше оружие становиться значительно эффективней, если его снять с предохранителя!


Последний раз редактировалось Pingvin 02 июн 2015, 11:30, всего редактировалось 1 раз.

Вернуться наверх
 Профиль  
 
 Заголовок сообщения: Re: LTArmada
СообщениеДобавлено: 02 июн 2015, 11:28 
Не в сети
Аксакал форума
Аватар пользователя

Зарегистрирован: 12 авг 2011, 16:55
Сообщений: 7514
Откуда: Барнаул, Алтайский край (не путать с республикой Алтай) :-)
Деньжат бы - я бы заказал Армаду-компакт в производство. :?

_________________
Ваше оружие становиться значительно эффективней, если его снять с предохранителя!


Вернуться наверх
 Профиль  
 
 Заголовок сообщения: Re: LTArmada
СообщениеДобавлено: 02 июн 2015, 12:46 
Не в сети
Редкий гость

Зарегистрирован: 12 фев 2014, 09:29
Сообщений: 23
Pingvin писал(а):
Деньжат бы - я бы заказал Армаду-компакт в производство. :?

это коммерческое предложение ?? или просо мысли в слух ? :D


Вернуться наверх
 Профиль  
 
 Заголовок сообщения: Re: LTArmada
СообщениеДобавлено: 02 июн 2015, 12:54 
Не в сети
Аксакал форума
Аватар пользователя

Зарегистрирован: 12 авг 2011, 16:55
Сообщений: 7514
Откуда: Барнаул, Алтайский край (не путать с республикой Алтай) :-)
Acerbus писал(а):
Pingvin писал(а):
Деньжат бы - я бы заказал Армаду-компакт в производство. :?

это коммерческое предложение ?? или просо мысли в слух ? :D

Можно считать коммерческим предложением! ;) :)

_________________
Ваше оружие становиться значительно эффективней, если его снять с предохранителя!


Вернуться наверх
 Профиль  
 
 Заголовок сообщения: Re: LTArmada
СообщениеДобавлено: 02 июн 2015, 13:54 
Не в сети
Аксакал форума
Аватар пользователя

Зарегистрирован: 12 авг 2011, 16:55
Сообщений: 7514
Откуда: Барнаул, Алтайский край (не путать с республикой Алтай) :-)
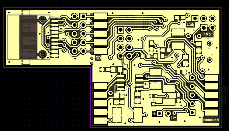
Ещё вариации на тему.


Вложения:
armada_compact_with_sd_dip_con_top.jpeg
armada_compact_with_sd_dip_con_top.jpeg [ 163.18 KiB | Просмотров: 7556 ]
armada_compact_with_sd_dip_con_bot.jpeg
armada_compact_with_sd_dip_con_bot.jpeg [ 145.46 KiB | Просмотров: 7556 ]

_________________
Ваше оружие становиться значительно эффективней, если его снять с предохранителя!
Вернуться наверх
 Профиль  
 
 Заголовок сообщения: Re: LTArmada
СообщениеДобавлено: 02 июн 2015, 16:05 
Не в сети
Аксакал форума

Зарегистрирован: 29 авг 2011, 11:08
Сообщений: 1849
Pingvin писал(а):
А чего про новый вариант печатки ничего не скажете?
Нормальная печатка, для опытов сгодится... а вообще печатку надо разрабатывать под задуманный корпус(изделие), с правильными посадочными местами, хотя бы пару отверстий для винтов предусмотреть и тд.

Печатки-смешатки, схемки -шменки, это всё замечательно, но где коробка из гофрокартона с фирменной символикой и уложенным внутрь собранным полным макетом и повязкой для игры, и желательно не "кооперативного" качества, шЮтка :mrgreen: ?

Никого не хотел обидеть, однако продвижение новой платформы лазертага надо начинать хотя-бы с тубуса за 400..600р, а уж электроники сейчас на любой вкус как собак нерезаных - горы 8-) Против навороченой электроники какой-нибудь тайтлас скажет "меня и дип8 таракан устроит с пьезозвуком" и будет на 100500% прав :lol:

_________________
"За 2 месяца максимум можно чертёж сделать, еще за 3 фундамент." (c) Номернабис


Вернуться наверх
 Профиль  
 
 Заголовок сообщения: Re: LTArmada
СообщениеДобавлено: 02 июн 2015, 16:47 
Не в сети
Аксакал форума
Аватар пользователя

Зарегистрирован: 12 авг 2011, 16:55
Сообщений: 7514
Откуда: Барнаул, Алтайский край (не путать с республикой Алтай) :-)
Глубоко уважаю тайтлас, но кроме него тоже есть люди и мнение у них другое.
И они тоже 8658486767% правы! ;) :)

Цитата:
Pingvin Great job, does your sensors take hits individually, like head and body shots.



Цитата:
Hi Pingvin,
I started a LTAscetic kit in a ProtoBoard to test, but I'm really crazy about your new features at ARMada project!
Could you send the PCB file and firmware for me to try incorporate some code for SCORE and RECOIL system?

Thanks and congrats for your work! :)


Цитата:
Really great stuff with great features !! 8)
Really well thought project.
Do you have a github for Armada ?



:roll:

_________________
Ваше оружие становиться значительно эффективней, если его снять с предохранителя!


Вернуться наверх
 Профиль  
 
 Заголовок сообщения: Re: LTArmada
СообщениеДобавлено: 02 июн 2015, 16:53 
Не в сети
Местный
Аватар пользователя

Зарегистрирован: 15 май 2013, 13:16
Сообщений: 367
Откуда: Киев
2LTagKirov
Есть ещё такой момент - если делать в режиме тупой таггер умная повязка то интеграционная кухня существенно упрощаеться .

2Pingvin
Если б только не ваше увлечение блютусом, то можно было бы перейти на ИК связь повязки с таггером, раз уже концепция дохромала до умной повязки.

_________________
"какой фонтан !! какое артериальное давление !!!" © Фаргус
-Look, buddy,- i'm a complete ZERO in HSL.


Вернуться наверх
 Профиль  
 
 Заголовок сообщения: Re: LTArmada
СообщениеДобавлено: 02 июн 2015, 17:06 
Не в сети
Аксакал форума
Аватар пользователя

Зарегистрирован: 12 авг 2011, 16:55
Сообщений: 7514
Откуда: Барнаул, Алтайский край (не путать с республикой Алтай) :-)
Claw писал(а):
2LTagKirov
Есть ещё такой момент - если делать в режиме тупой таггер умная повязка то интеграционная кухня существенно упрощаеться .

2Pingvin
Если б только не ваше увлечение блютусом, то можно было бы перейти на ИК связь повязки с таггером, раз уже концепция дохромала до умной повязки.

Ну Вы невнимательны!
Кастомный вариант без блютус и SD!

И таки да - таг пустой, можно сказать (проводной вариант)!
;) :)

Чем блютус неугодил?
Я никак не могу понять! :?

_________________
Ваше оружие становиться значительно эффективней, если его снять с предохранителя!


Вернуться наверх
 Профиль  
 
Показать сообщения за:  Сортировать по:  
Начать новую тему Ответить на тему  [ Сообщений: 1089 ]  На страницу Пред.  1 ... 36, 37, 38, 39, 40, 41, 42 ... 109  След.

Часовой пояс: UTC + 3 часа [ Летнее время ]


Кто сейчас на форуме

Сейчас этот форум просматривают: нет зарегистрированных пользователей и гости: 60


Вы не можете начинать темы
Вы не можете отвечать на сообщения
Вы не можете редактировать свои сообщения
Вы не можете удалять свои сообщения
Вы не можете добавлять вложения

Найти:
Перейти:  
cron
Powered by phpBB® Forum Software © phpBB Group
Русская поддержка phpBB